4月27日晚6时30分,第二届校园提案大赛决赛于我校逸夫报告厅顺利举办。本次比赛邀请到的嘉宾兼本次大赛的评委分别是:图书馆直属党支部书记邓亚文老师、校团委副书记邹泺铱老师、后勤服务集团315中心主任王惠敏老师、校医院办公室主任赵士清老师、学生处心理健康教育中心王硕老师、教务处孙琪老师,以及校研会和各学部(院、系)学生会代表。

本次比赛设置了两个环节。每个团队有5分钟的时间进行提案展示,展示结束后进入答辩环节,评委老师根据各团队的提案内容进行提问。最终成绩由各评委综合打分决定。
从初赛中脱颖而出的12份提案各具亮点,都经过了严谨细致的调查和科学合理的分析,提出了较为全面的措施建议。选手们将想法结合实际展开讲解,深入浅出,精彩纷呈。

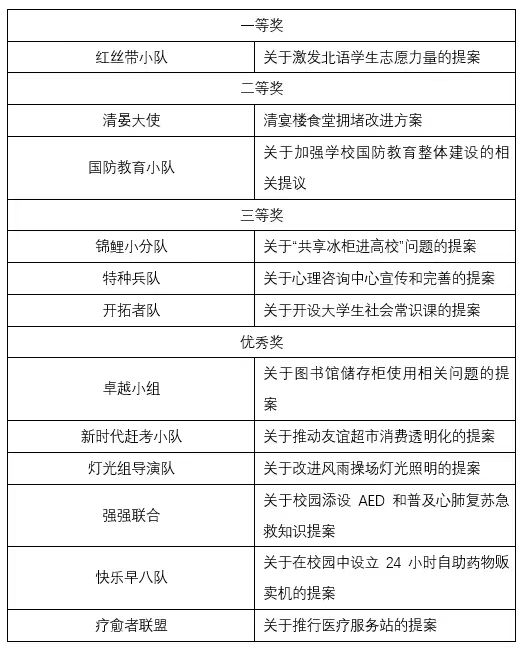
在校园建设方面,灯光组导演队针对风雨操场灯光问题,指出灯光照明在强度和范围两个方面还存在不足,提出更新设施、加强维护、改进设计等建议;卓越小组着眼图书馆储物柜使用情况,提出增设智能储物柜、扩大储存空间,并对使用者进行实名认证,以解决储物柜不会被长期占用情况等改进建议。着眼同学们的健康需求,实地调研,大胆创新,疗愈者联盟提出了将废弃核酸亭改为医疗站的建议;快乐早八队提出了设置自动药品贩卖机的提案;强强联合队则展示了关于校园配置与推广AED的提案,呼吁校园普及AED的使用以及其他相关急救知识的教育,提高同学们在紧急情况下自救以及他救能力,更好地保障师生的生命安全。在生活权益方面,锦鲤小分队提出共享冰箱进校园提案,鼓励在校园设置共享冰箱以解决食物易腐坏的问题;新时代赶考小队提出推进友谊超市消费透明化的提案,建议收费处增设双面屏公开显示产品价格,便于消费者及时查看与核对;清晏大使队针对食堂饭点拥挤的问题提出了设置排队带、当日菜品名称公示、在三楼设置自助点单功能等建议。

在学生综合培养方面,国防教育小队关心我校国防教育,针对如何提高整体教育水平展开论述;开拓者队创新性提出关于开设大学生社会常识课的方案,希望能进一步丰富大学生的常识储备,提高进入社会的综合能力;红丝带小队针对如何激发北语学生志愿力量的问题设计提案,提出完善奖评机制,培育志愿人才等建议。此外,特种兵队关心学生心理状态,提出了关于宣传完善我校心理咨询中心的提案,希望能更加切实地为北语学子心理和人格的健全发展保驾护航。

在认真聆听选手提案展示之后,评委老师们针对提案中对校园问题多样的观察角度、全面细致的调研方法、富有启发的解决措施进行了肯定,同时就部分提案的现实情况与开展可行性与同学们积极展开深入探究与讨论,进一步深挖问题根源,共同为推进提案落地优化方案。

答辩环节结束后,校研会主席团成员付劲涛同学分享了他的感受和建议。他对各参赛小队的提案进行了肯定,赞赏了同学们的主人公意识和对校园生活的细致观察。同时,针对提案调研方法他也分享了他自己的经验与建议。此外他还倡导同学们可以多通过扫描权益码、联系315中心和拨打热线电话及时反映生活中发现的问题,并在校会公众号上查看权益反馈。最后他祝愿有更多优秀提案能够落地开展,北语的校园建设越来越好。
总结点评后,比赛迎来了最激动人心的颁奖环节。最终获奖队伍名单如下:

让我们向获奖队伍表示衷心的祝贺!

晚8时30分左右,大赛圆满结束。本次提案大赛既为同学们提供了一个与校内老师及负责人面对面沟通,反映切身诉求,解决权益问题的宝贵平台,也彰显了北语学子为共建美好校园细心观察,积极思考,不懈奋斗的热情。集思广益,众智成城。相信我们的校园在大家共同的努力下一定会变得更加美好!
(责编:王隽毅、付劲涛)